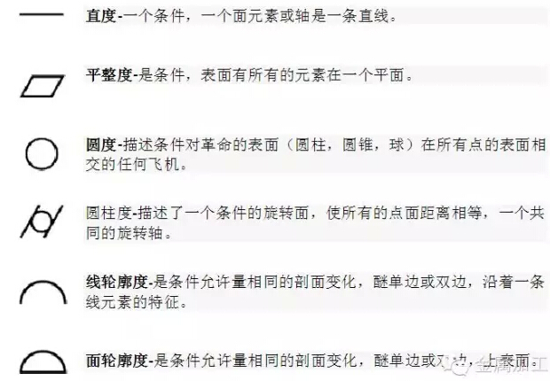
机械人必备!机械图纸中常见的符号及意义-罗卡维
主营精雕机,花辊雕刻机,圆柱雕刻机,金属辊雕刻机
  • 返回首页
  • 在线留言
  • 罗卡维罗卡维
    网站首页 关于我们 产品中心 样品展示 新闻中心 联系我们 English
    ——   产品展示   ——
    PRODUCTS  CENTER
    辊雕机系列
    RC-80花辊雕刻机
    RC-100花辊雕刻机
    RC-200花辊雕刻机
    RC-300花辊雕刻机
    RC-360花辊雕刻机
    精雕机系列
    RC-40半罩数控雕刻机
    RC-50数控雕刻机
    RC-60数控雕刻机
    RC-70数控雕刻机
    RC-80数控雕刻机
    定制机系列
    RC-1320龙门精雕机
    RC-1560龙门精雕机
    RC-2020龙门精雕机
    RC-3060龙门精雕机
    RC-3660龙门精雕机
    手机:13601503286
    联系人:恽建军
    邮箱:czjqd@126.com
    地址:江苏常州武进区礼嘉镇
              晨阳路6号
    热线:4001051918
     



    机械人必备!机械图纸中常见的符号及意义







  • 上一页:金属加工人必备:数控加工中心保养方法
  • 下一页:数控机床轴承出问题的原因
  •  
     
    24小时咨询热线:
    13601503286
    首页 关于我们 产品中心 样品展示 新闻中心 在线留言 联系我们 网站地图 xml地图
     
     
    手机:13601503286  地址:江苏常州武进区礼嘉镇晨阳路6号  热线:4001051918  邮箱:czjqd@126.com
    罗卡维版权所有